杉並区の認可保育園 基本情報 保活まにゅある
保育所待機児童問題 資料 杉並区の認可保育園入園申込者の保育指数 2013年4月入園申し込み分 ガジェット通信 Getnews
杉並区 認可保育園の入りやすさは 2019年度の内定結果を見てみよう 保活まにゅある
杉並区の認可保育園に入りたい 入りやすさは 保活まにゅある
2020年度 杉並区 保育園選考結果 内定点数 指数 まとめ 参考 保活速報
保育園の点数計算の見方って ポイント加点や入園選考の仕組み キッズライン
杉並区の認可保育園 入園申し込みの保育指数について 富田たく公式webサイト
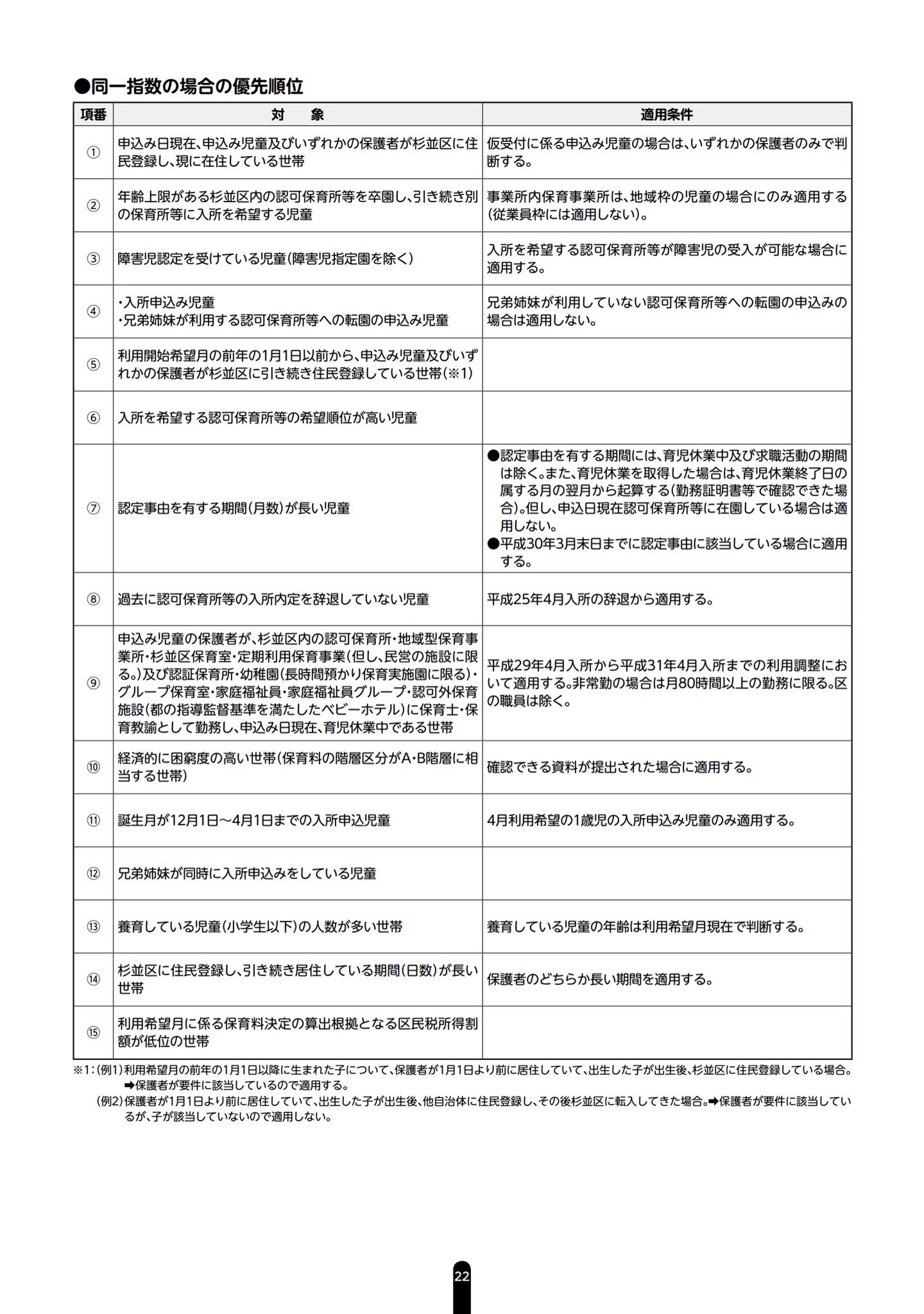
堀部やすし 杉並区議会議員 On Twitter 杉並区 保育施設別 指数一覧 依然として満点40点だけで入所できない認可保育所が多く 保育指数が 同一指数の場合 において 優先順位15段階中の14段階目 居住歴 が決め手になっているケースが少なくないこともわかり
東京23区の保育園の申込状況と当落ラインに関する情報の開示レベルを比較してみました 東京の中央区で 子育てしながら行政について考えるブログ
保育園入りたい 杉並区の保育園に入るための 指数 攻略法 平成30年度版 ご近所snsマチマチ
堀部やすし 杉並区議会議員 Horibe Yasushi Twitter
葛飾区の認可保育園 基本情報 保活まにゅある